鎂合金表面處理氧化技術對比,復合氧化技術優勢是什么?
發布日期:2024-08-01 瀏覽次數:1223
鎂合金是21世紀最具開發前景的“綠色環保型材料”,其憑借著密度低,比強度和比剛度高,減震性好,良好的鑄造性和以及優良的電磁屏蔽性能等一系列優點,在汽車,航空航天,建筑,兵器工業,3C產品等領域具有不可小覷的應用潛力。
目前在新型高強度鎂合金材料、鎂合金壓鑄技術、鎂合金軋制和擠壓加工技術、鎂合金連接技術等方面取得了重要進展,但鎂合金的耐蝕性、耐摩擦性、硬度及耐高溫性能較差,制約了鎂合金材料的廣泛應用。
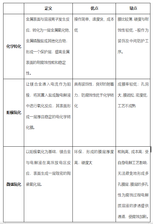
目前提高鎂合金耐腐蝕能力的表面處理途徑,有化學轉化、陽極氧化、微弧氧化、有機涂層、金屬鍍等技術,主要原理是在表面形成阻隔屏障,來延緩或阻止腐蝕介質到達金屬表面,今天我們來詳細介紹這幾種技術的優缺點與不同之處。

雖然這幾種技術是目前市場上比較常用的鎂合金表面處理技術,但都或多或少有一些技術缺陷,針對這一問題,合肥華清高科的研發團隊提出了一種全新的表面處理技術——復合氧化技術。這項技術針對鎂合金的耐蝕性、耐磨性和耐高溫性能問題進行了專門的優化,是繼化學鍍、轉化膜涂層、陽極氧化等傳統方法之后的一大創新。復合氧化技術不僅過程簡便,適用于多種材料,而且所得膜層均勻硬實,能夠提供長效的保護,其鹽霧測試時間更是達到了500-1000小時(不同鎂合金牌號),標志著鎂合金表面處理技術的一大突破。

復合氧化技術正逐步產業化,已引起市場的普遍關注,在許多工業領域有廣闊的應用前景,是鎂合金表面處理技術發展的未來趨勢。


